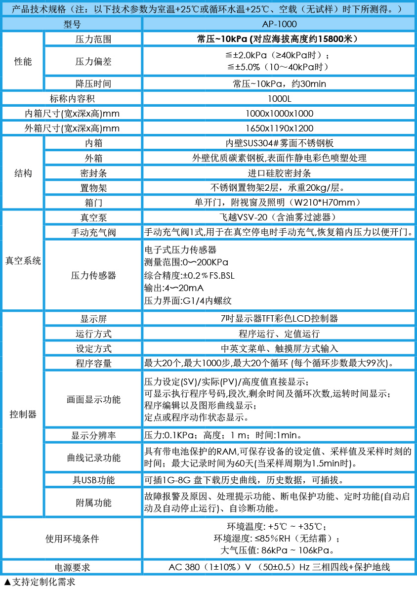
低氣壓試驗箱,又稱低氣壓試驗機、低氣壓(高度)試驗箱、高低溫低氣壓試驗箱、高低溫低氣壓實驗箱、高低溫濕熱低氣壓試驗箱,適用于電工、電子產品及其他產品、零部件及材料進行低氣壓試驗的環境試驗箱設備,可滿足電工電子產品及軍用裝備等環境試驗 - 高溫試驗、低溫試驗、溫度變化試驗、低氣壓試驗、溫度高度試驗、低溫/低氣壓綜合試驗、高溫/低氣壓綜合試驗。
產品介紹



試驗標準及方法
1)GB/T 10590-2006 高低溫/低氣壓試驗箱技術條件;
2)GB/T 10589-2008 低溫濕熱箱技術條件;
3)GB/T 11158-2008 高溫試驗箱技術條件;
4)GB/T 2423.1-2008 電工電子產品環境試驗 第2部分:試驗方法 試驗A:低溫 (IEC 60068-2-1:2007, IDT);
5)GB/T 2423.2-2008 電工電子產品環境試驗 第2部分:試驗方法 試驗B:高溫 (IEC 60068-2-2:2007, IDT);
6)GB/T 2423.21-2008 電工電子產品環境試驗 第2部分:試驗方法 試驗M:低氣壓 (IEC 60068-2-13:1983, IDT);
7)GB/T 2423.22-2012 環境試驗 第2部分:試驗方法 試驗N:溫度變化 (IEC 60068-2-14:2009, IDT);
8)GB/T 2423.25-2008 電工電子產品環境試驗 第2部分:試驗方法 試驗Z/AM:低溫/低氣壓綜合試驗 (IEC 68-2-40:1976, IDT);
9)GB/T 2423.26-2008 電工電子產品環境試驗 第2部分:試驗方法 試驗Z/BM:高溫/低氣壓綜合試驗 (IEC 68-2-41:1976, IDT);
10)GJB 150.2A-2009 軍用裝備實驗室環境試驗方法 第2部分:低氣壓(高度)試驗;
11)GJB 150.3A-2009 軍用裝備實驗室環境試驗方法 第3部分:高溫試驗;
12)GJB 150.4A-2009 軍用裝備實驗室環境試驗方法 第4部分:低溫試驗;
13)GJB 150.6A-2009 軍用裝備實驗室環境試驗方法 第6部分:溫度高度試驗。
注:支持非標定制









